
Learning and Analysis of MCU for Energy Storage BMS Control Board BCM-8133
In this article, we will continue our exploration of the energy storage BMS control board product EVBCM-8133 from Gaote, which was briefly introduced in a previous article.
Functional Modules
Based on the pin definitions, the functional modules of the board can be divided as shown in the figure below. It also integrates the high-voltage sampling function into the same board. Compared with the vehicle-mounted BMS, the functions of the energy storage BMS are very similar.


Main Chip Models
The main chip models on the T side of the board are shown in the figure below. There are many isolated power supplies from Jin Shengyang, which are used for external power supply and isolation circuit power supply. The MCU selected is NXP's MC9S12XEQ512, and the energy storage has limited functional safety requirements. There are several CAN/485 communication channels to the outside world. The board has special functions such as RTC, FLASH, EEPROM, and TF card. The main power supply is a BUCK chip, not an SBC type.
The main chip models on the B side of the board are shown in the figure below. The B-side chips are mainly ADCs and operational amplifiers in the high-voltage area. In addition, the watchdog chip and isolated CAN transceiver are also on the B side.

Key Circuit Modules
Power Module
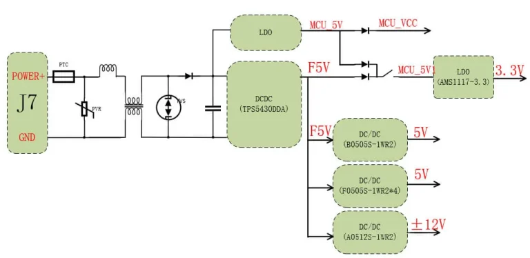
The main power supply of the board is mainly arranged in the position shown in the figure below, and there are some isolated power supplies and reference sources distributed in other areas.

The approximate topological architecture of the power supply is as follows: the main power supply is a BUCK chip TPS5430, the output is 5V, and most of the modules on the board are powered from it. There are also ±12V power supplies on the board, which are used to power the external Hall sensors. The 3.3V power supply is used to power the peripherals, such as RTC, because the MCU has a 5V IO, so there is a logic level conversion.

Communication Module
This board has a total of 2 channels of 485 communication and 3 channels of CAN communication, of which 1 channel of CAN is isolated CAN. 485 communication is mainly used for communication with external display and GPRS. CAN is used for internal and external PCS communication. The isolated CAN is located on the B side, and the transceiver chip is NXP's TJA1052IT/5. This channel should be used for PCS communication, so it is isolated, which is generally used for functional isolation.

Relay Drive
This control board has 3 high-side outputs and 3 low-side outputs. The NMOS and PMOS are used as switches. The MCU controls the on-off of the MOS by controlling the trigger SN74LS373, and the latch function can be realized (see the previous section for specific models).
The schematic diagram of the high-side and low-side drive circuit on the official website is as follows. In energy storage, it is called an active output.

Total Current Detection
The current detection of this control board supports Hall input and shunt input. The shunt input detection circuit is as follows: the current detection ADC is arranged on the high voltage side, and the external communication interface is IIC. It is connected to the MCU through an isolation chip. The shunt input voltage is amplified by three op amps and then input to the ADC. The power supply for current sampling is realized by isolated power supply F0505S. The shunt input port has TVS/FUSE for protection, and common mode inductance and capacitance for filtering.
Insulation Detection and High Voltage Detection
Similar to the current sampling method, the insulation and high voltage detection circuits are also implemented by separate ADCs, and the external communication is isolated IIC. There are a total of 3 ADC chips here, two of which are used to detect the PACK voltage, and the other is used to detect the BUS voltage. The insulation detection scheme is the classic bridge method. There are two upper and lower resistance bridge arms, and optical MOS is used as the switch respectively. The connection to the ground also uses the optical MOS switch. In addition, a string of resistors is arranged between the positive and negative poles of the PACK, and two resistors are taken in the middle as observation points to realize the voltage sampling of the upper and lower parts respectively. The sum of the two is the PACK voltage, and it is also used as the observation point for insulation detection. Note that the reference points of the two are different. A string of resistors is arranged between BUS and PACK- voltage measurements. This means the three ADCs have different reference grounds.







